beats365

beats365(中国区)-唯一官方网站
射频同轴电缆

您目今所在位置:产品及解决计划 - 轨道交通 - 产品分类 - 射频同轴电缆

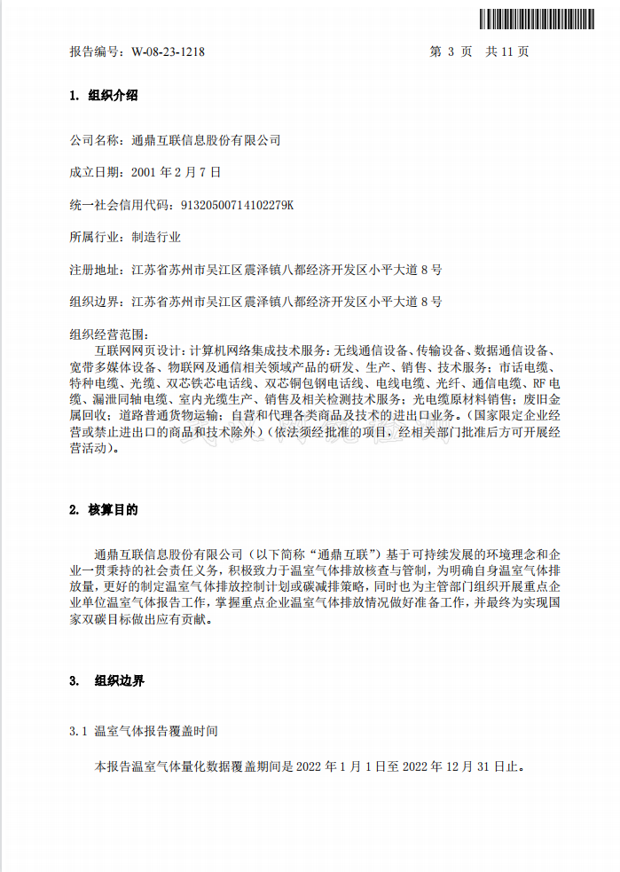
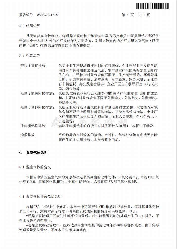
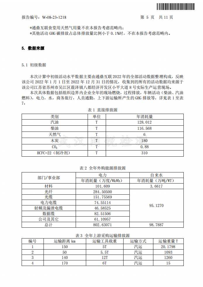
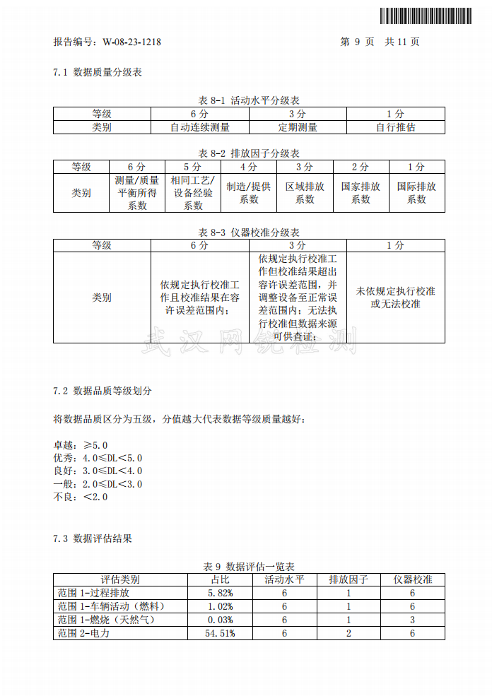
beats365互联企业温室气体排放核查报告、声明书

执行标准

产品形貌


2


应用说明
网站地图